科技引领!中控信息荣获省科技进步双奖,共筑浙江创新“黑土地”
发布时间:2026-02-26 点击次数:122
2月9日下午,全省建设一流创新生态打造最具竞争力营商环境大会在浙江省人民大会堂隆重召开。中控信息作为浙江省创新领军企业,公司董事长兼总裁赵鸿鸣应邀出席会议,与全省政、产、学、研各界代表齐聚一堂,共同擘画以创新驱动高质量发展、以营商环境优化赋能共同富裕示范区建设的宏伟蓝图。
本次大会以“深入学习贯彻习近平总书记关于创新生态与营商环境的重要论述及考察浙江重要讲话精神”为核心指引,紧密围绕省委“132”总体工作部署,旨在激发浙商群体成为发展新质生产力的先锋力量,加速将浙江打造成为滋养创新、赋能创业的丰沃“黑土地”。会议强调,构建一流创新生态与最具竞争力营商环境,是浙江迈向高质量发展、扎实推动共同富裕的关键支撑。省委书记、省人大常委会主任王浩在讲话中强调,要加快培育一流创新生态,让创新人才竞相涌现,让创新主体茁壮成长,让创新成果层出不穷;要充分发挥龙头企业的“参天大树”引领作用,带动产业链上下游融通创新,全面赋能全省创新生态体系演进升级。

会前,赵鸿鸣接受浙江卫视采访,分享了中控信息在构建开放协同的科技创新体系、深化产学研用融合机制方面的战略布局与实践成果,彰显了公司作为国家战略科技力量重要组成部分的使命担当。
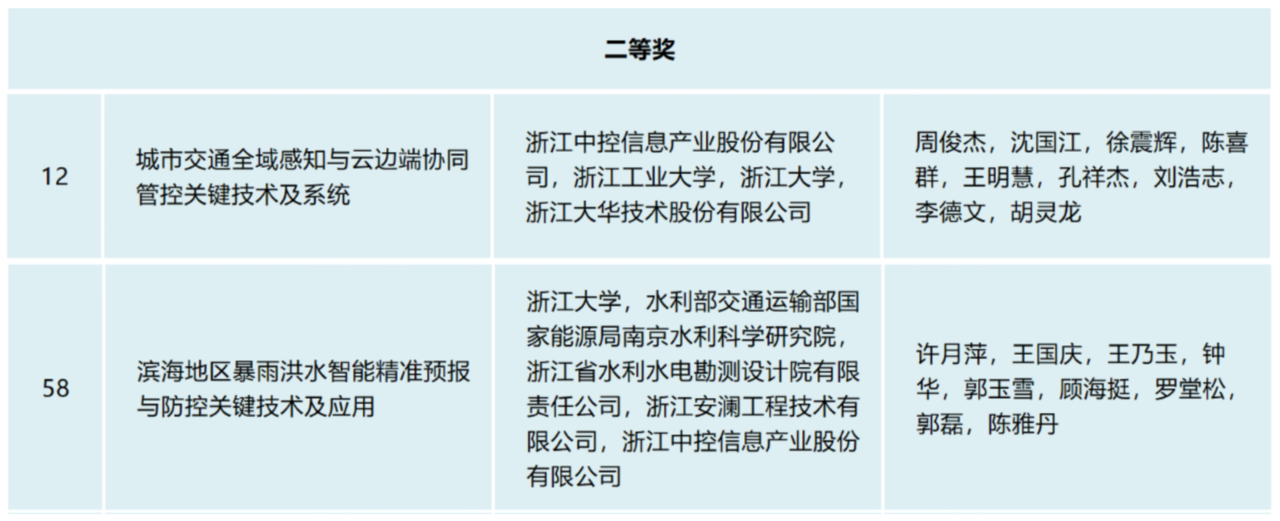
荣获省科技进步双奖,硬核技术赋能行业发展
大会隆重表彰了2024年度浙江省科学技术奖获奖项目。中控信息凭借在智慧城市关键领域的持续深耕与创新突破,一举荣获两项浙江省科学技术进步奖二等奖,标志着公司在核心技术自主可控与重大场景应用落地方面取得显著成效:
►城市交通全域感知与云边端协同管控关键技术及应用(第一完成单位)
►滨海地区暴雨洪水智能精准预报与防控关键技术及应用(第五完成单位)

牵头组建“AI+交通”创新联合体,构建协同创新生态
秉持以科技创新驱动产业升级的长期主义,中控信息积极响应省委、省政府关于构建高水平创新联合体的战略号召。作为浙江省科技领军企业,公司牵头汇聚省内人工智能、高端芯片、智能装备、交通运营等领域的顶尖企业、一流高校及科研机构,共同组建了“浙江省‘人工智能+交通’任务型创新联合体”。
该联合体立足浙江、放眼全国、对标国际,聚焦“人工智能+交通”主航道,前瞻布局AI+大模型、具身智能、低空经济等前沿技术方向,以全栈国产化为核心安全底座与战略特色,着力攻克行业智能化转型中的基础科学难题与关键“卡脖子”技术,致力于打造一个“前沿探索—技术攻关—产品研发—场景验证—产业孵化”全链条闭环、高效协同的创新生态系统。
在智慧交通生态合作方面,2025年中控信息与蚂蚁、滴滴、高德等行业头部企业开展深度合作,在技术融合、场景共建等方面取得积极进展,共同推动智慧交通产业生态繁荣发展。
展望未来,中控信息将深入贯彻落实大会精神,以王浩书记对龙头企业发挥“参天大树”引领作用的殷切期望为动力,以创新联合体为战略平台,深化与产业链、创新链、人才链各主体的协同共进。中控信息将持续以科技创新为核心动力,积极响应浙江省“加快建设创新浙江、因地制宜发展新质生产力”的战略部署,为构筑最具竞争力的营商环境、推动浙江高质量发展,持续注入强劲的“中控信息动能”与“智慧力量”。
来源:“中控信息”微信公众号
审核:办公室